RPW_V3 orquesta curación humana, razonamiento profundo (DeepSeek-R1) y una factoría LaTeX de ultra bajo costo (Gemini 1.5) para producir documentos indistinguibles de un trabajo doctoral humano.
Desde la curación de fuentes primarias hasta la entrega de un PDF LaTeX listo para publicar.
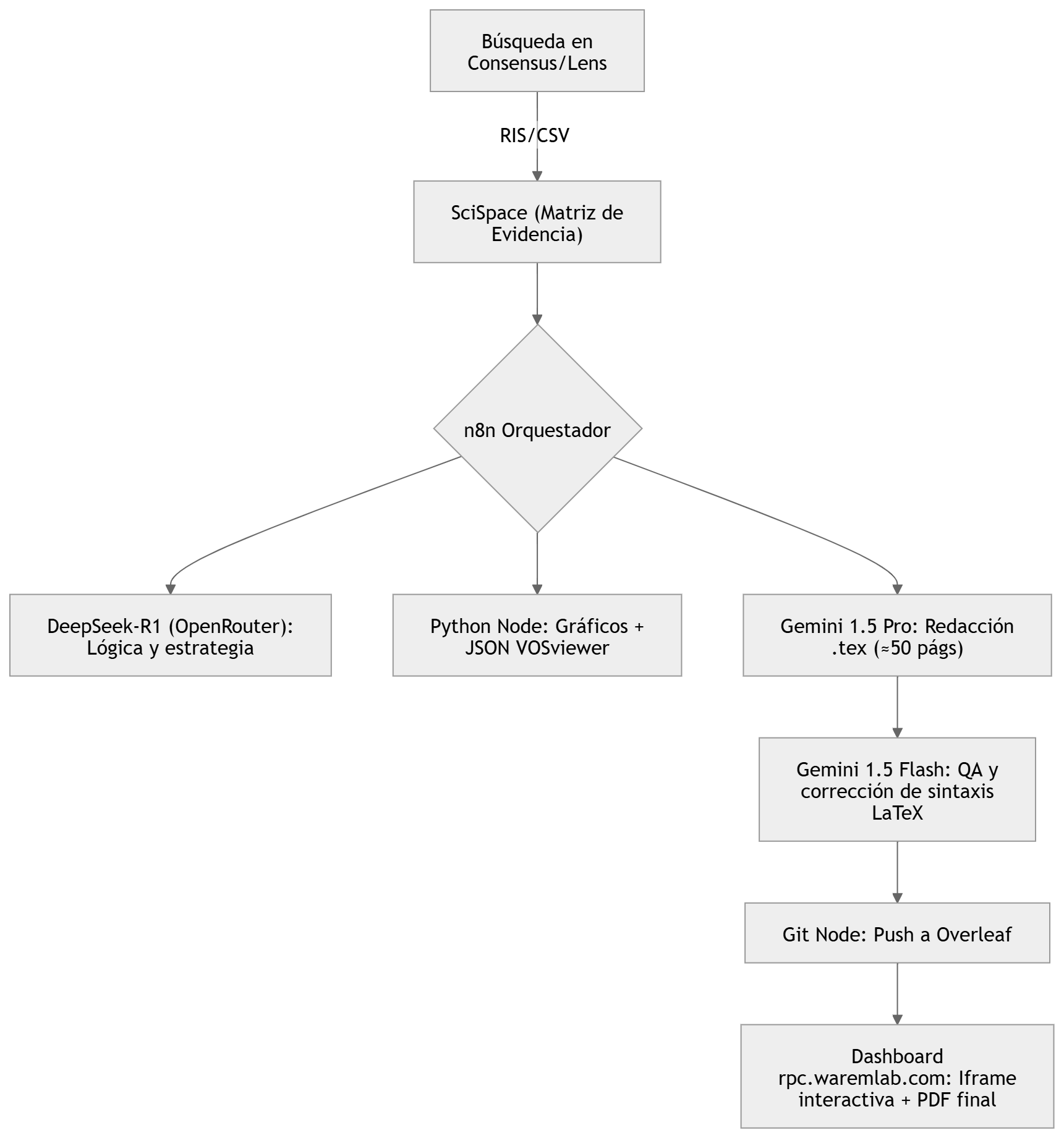
Extracción de Scientific Consensus Statements, filtrado por cuartiles Q1/Q2 y generación de la Matriz de Evidencia en CSV.
Cerebro estratégico: genera JSON de Estrategia Científica con estructura de capítulos, argumentación chain-of-thought e identificación de brechas de conocimiento.
Motor bibliométrico: calcula co-ocurrencia de keywords y co-citación de autores. Genera Gantt SVG, mapas de calor y map.json para el Dashboard.
Procesa 50 artículos + esquema en una sola ventana de contexto. Redacta directamente en código .tex usando la clase personalizada waremLab_v6.cls.
Linter automático: cierra llaves, corrige sintaxis, escapa caracteres especiales y verifica referencias de figuras SVG/PDF.
El orquestador n8n conecta cada herramienta en una cadena automatizada de extremo a extremo.

7 módulos integrados que funcionan como entorno de datos común para todo el ciclo investigativo.
Búsqueda semántica, ecuaciones booleanas y Scientific Consensus Statements.
Búsqueda por ecuaciones, resumen de resultados bibliométricos.
Acceso directo a biblioteca Zotero filtrada por Q1/Q2.
Iframe interactivo conectado al map.json generado por el pipeline.
Visualización del código .tex en tiempo real con soporte waremLab.cls.
Campos para SIGU con contadores de caracteres por tipo de convocatoria.
Acceso al editor colaborativo para ajustes finales humanos.
150K tokens de entrada · 40K de salida (≈50 páginas de revisión científica)
| Componente | Modelo | Precio (in/out / 1M) | Consumo (in/out) | Total USD |
|---|---|---|---|---|
| Razonamiento | DeepSeek-R1 | $0.14 / $2.19 (in/out por 1M) | 100K / 15K | $0.04 |
| Escritura | Gemini 1.5 Pro | $1.25 / $5.00 (in/out por 1M) | 150K / 40K | $0.38 |
| QA técnico | Gemini 1.5 Flash | $0.07 / $0.30 (in/out por 1M) | 60K / 5K | $0.01 |
| TOTAL por proyecto | $0.43 USD | |||
Sistema listo. Sin backend real requerido para el prototipo. Conecta tu API cuando estés listo.
🚀 Acceder al Dashboard